
廣東省人民政府關于印發廣東省疫苗
安全事件應急預案(試行)的通知
粵府函〔2019〕430號
各地級以上市人民政府,省政府各部門、各直屬機構:
現將《廣東省疫苗安全事件應急預案(試行)》印發給你們,請認真組織實施。實施過程中遇到的問題,請徑向省藥監局反映。
廣東省人民政府
2019年12月30日
廣東省疫苗安全事件應急預案(試行)
目錄
1 總則
1.1 編制目的
1.2 編制依據
1.3 適用范圍
1.4 分級標準
1.5 處置原則
2 組織體系
2.1 應急指揮體系
2.1.1 省疫苗安全事件應急指揮部
2.1.2 應急指揮部辦公室
2.1.3 現場指揮機構(工作組)職責和組成
2.1.3.1 綜合協調組
2.1.3.2 事件調查組
2.1.3.3 危害控制組
2.1.3.4 醫療救治組
2.1.3.5 應急保障組
2.1.3.6 宣傳報道組
2.2 專家組
2.3 技術支撐機構
3 監測、預警、報告和評估
3.1 監測
3.1.1 報告責任主體
3.1.2 疫苗安全事件信息內容
3.2 預警
3.3 報告
3.3.1 報告程序和時限
3.3.2 報告內容和方式
3.4 事件評估
4 分級響應
4.1 Ⅰ級響應
4.2 Ⅱ級響應
4.3 Ⅲ級響應
4.4 IV級響應
4.5 響應結束
4.6 信息發布
4.6.1 發布原則
4.6.2 發布要求
4.6.3 發布形式
5 風險溝通
5.1 溝通目的
5.2 溝通原則
5.3 溝通方式
6 后期處置
6.1 事件評估
6.2 工作總結
6.3 善后與恢復
7 保障措施
7.1 信息保障
7.2 人員及技術保障
7.3 物質和經費保障
7.4 應急演練
7.5 應急宣傳
8 預案實施
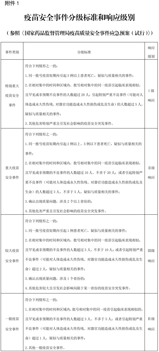
附件1疫苗安全事件分級標準和響應級別
附件2疫苗安全重大信息報告表(初報)
附件3疫苗安全重大信息報告表(續報)
附件4疫苗安全突發事件信息報告
附件5較大疫苗安全事件應急處置流程
附件6一般疫苗安全事件應急處置流程
1 總則
1.1 編制目的
為建立健全我省疫苗安全事件應急處置機制,有效預防、積極應對疫苗安全事件,高效組織應急處置工作,最大限度降低疫苗安全事件危害,保障公眾健康和生命安全,維護正常的社會經濟秩序,結合我省實際,制定本預案。
1.2 編制依據
《中華人民共和國突發事件應對法》《中華人民共和國藥品管理法》《中華人民共和國疫苗管理法》《疫苗流通和預防接種管理條例》《關于改革和完善疫苗管理體制的意見》《市場監管突發事件應急管理辦法》《藥品和醫療器械安全突發事件應急預案(試行)》《疫苗質量安全事件應急預案(試行)》《全國疑似預防接種異常反應監測方案》等法律法規及有關規定。
1.3 適用范圍
本預案所稱的疫苗安全事件,是指發生疫苗疑似預防接種反應、群體不良事件,經組織調查后懷疑與疫苗質量有關,或者日常監督檢查和風險監測中發現的疫苗安全信息,以及其他嚴重影響公眾健康的疫苗安全事件。
本預案適用于涉及我省行政區域內突發或省外發生涉及我省的疫苗安全事件應急處置的防范應對、應急處置工作。
1.4 分級標準
疫苗安全事件分為特別重大、重大、較大和一般4個級別,依次對應Ⅰ、Ⅱ、Ⅲ、Ⅳ級響應(具體標準見附件1)。
1.5 處置原則
遵循統一領導、分級負責、預防為主、快速反應、協同應對、依法規范、科學處置的原則。
2 組織體系
2.1 應急指揮體系
全省疫苗安全事件應急指揮體系由省、市、縣(區)各級應急指揮部及其辦公室組成,按照分級負責的原則,負責組織、協調和指導相應事件等級的疫苗安全應急處置工作。
省級應急指揮部負責應對本行政區域較大及以上疫苗安全事件;設區的市級指揮部負責應對本行政區域一般疫苗安全事件。
2.1.1 省疫苗安全事件應急指揮部
指揮長:分管副省長
副指揮長:省政府分管副秘書長,省藥監局、衛生健康委主要負責同志。
成員:省委宣傳部、政法委、外辦、臺辦,省教育廳、公安廳、民政廳、司法廳、財政廳、衛生健康委、市場監管局、港澳辦、糧食和儲備局、藥監局,海關總署廣東分署、省通信管理局、廣東銀保監局等單位分管負責同志及省疫苗生產企業自律共治小組負責人。
指揮長可根據實際情況抽調省有關單位分管負責同志作為成員。
各成員單位根據應急響應級別,按照省指揮部的統一部署,依職責配合做好疫苗安全突發事件應急處置工作。
省委宣傳部:負責指導疫苗安全事件宣傳報道和輿論引導工作。
省委政法委:負責指導、協調、督促政法機關依法辦理疫苗安全犯罪案件。
省教育廳:負責協助省有關部門對學校(含托幼機構)學生在校疫苗安全事件原因進行調查以及組織應急處置工作。
省公安廳:負責事發地治安秩序維護工作;周邊道路交通管制、保障應急救援道路暢通和城市公共客運通行;做好涉嫌犯罪案件的偵查工作,依法嚴厲打擊危害疫苗安全犯罪行為。
省民政廳:負責做好受疫苗安全事件影響導致生活困難且符合社會救助條件人群的基本生活救助工作。
省司法廳:負責疫苗安全事件省政府決策的法律顧問工作。
省財政廳:負責疫苗安全事件應急救援、應急處置的資金保障。
省衛生健康委:負責組織協調相關醫療機構、疾病預防控制機構和接種單位,開展疫苗安全事件患者醫療救治。
省委外辦、臺辦,省港澳辦:負責協助有關監管部門對涉外、涉港澳臺的疫苗安全事件進行應急處置。
省市場監管局:負責對疫苗安全事件所涉及的商標侵權等違法行為進行調查處理,并采取必要的應急處置措施。
省糧食和儲備局:負責落實省級重要物資和應急儲備物資動用計劃和指令。
省藥監局:負責省指揮部辦公室日常工作;負責收集和上報疫苗安全事件信息;協調有關部門(單位)開展應急處置工作;控制突發事件所涉及的相關疫苗;負責對疫苗質量安全事件進行調查處理和相關技術鑒定等工作。
海關總署廣東分署:負責協調省內海關及時向有關部門通報疫苗安全事件涉及的進出口環節情況,對轄區內國境口岸區域發生的進出口疫苗安全事件中違法行為進行調查處理;組織開展相關檢測,依法采取必要的應急處置措施;開展相關疫苗安全事件風險評估;提交事件發生原因、處置過程和風險評估報告。
省通信管理局:根據藥品監督管理、衛生健康主管及網信等部門出具的書面認定意見,配合依法查處疫苗安全事件中涉及的違法違規互聯網站和應用;負責組織協調各電信運營企業支持做好應急指揮通信保障工作,保障應急指揮系統通信暢通。
廣東銀保監局:負責督促省內各保險機構及時開展疫苗安全相關保險理賠。
省疫苗生產企業自律共治小組:負責指導疫苗上市許可持有人制訂、實施疫苗安全事件應急預案,開展疫苗安全相關教育;協助有關監管部門開展事件調查處理。
2.1.2 應急指揮部辦公室
省應急指揮部辦公室設在省藥監局,該局主要負責同志兼任辦公室主任。職責如下:
(1)承擔省應急指揮部日常工作,組織落實省應急指揮部的各項工作部署,建立疫苗安全事件應急處置發文、會商、信息發布、專家組管理和工作督查等工作機制。
(2)檢查督促相關地區和部門做好各項應急處置工作,及時有效控制危害,防止事態蔓延擴大。
(3)收集匯總分析各相關部門疫苗安全事件應急處置信息,及時向省指揮部報告、通報應急處置工作情況。
(4)組織協調全省疫苗安全事件的預防、預警和應急處置工作,組織相關宣傳培訓和演練。
(5)組織修訂疫苗安全事件應急預案。
(6)組織建立和管理疫苗安全事件應急處置專家組。
(7)完成省指揮部交辦的其他任務。
市、縣級設立相應的疫苗安全事件應急指揮部及其辦公室,負責組織、協調和指導本行政區域疫苗安全事件的應急工作。
2.1.3 現場指揮機構(工作組)職責和組成:
發生一般及較大疫苗安全事件后,事發地人民政府設立由本級人民政府負責同志、相關部門負責同志組成的現場指揮機構,統一組織、指揮、協調突發事件現場應急處置工作。現場指揮機構可根據應急處置需要設立綜合協調組、事件調查組、危害控制組、醫療救治組、應急保障組和宣傳報道組,并可視情況調整其設置及人員組成,也可吸收市、縣級指揮部人員和專家、應急處置隊伍負責人、事件發生單位負責人等參加。
2.1.3.1 綜合協調組:由藥品監督管理部門牽頭,衛生健康、財政等部門配合。負責現場指揮機構日常工作;收集、整理、上報疫苗質量安全事件處置信息;組織召開專家組會議;協調提供必要的經費保障;經現場指揮機構授權,發布處置工作動態;承擔現場指揮機構交辦的其他工作。
2.1.3.2 事件調查組:由藥品監督管理部門牽頭,政法、公安、衛生健康等部門配合。負責調查疫苗安全事件的發生原因,評估事件影響,做出調查結論,提出防范意見;對涉嫌犯罪的,由省公安廳負責督促、指導涉案地公安機關立案偵辦,查清事實,依法追究刑事責任。根據實際需要,事件調查組可設置在事發地或派員赴現場開展調查。
2.1.3.3 危害控制組:由藥品監督管理部門牽頭,負責組派應急隊伍,監督、指導事發地政府有關部門召回、下架、封存涉事疫苗、原料及相關產品,嚴格控制流通渠道,防止危害蔓延擴大。
2.1.3.4 醫療救治組:由衛生健康部門牽頭,負責組織協調相關醫療機構,調派醫療救治和公共衛生專家,實施疫苗安全事件患者救治,協助有關部門對事件現場進行衛生處理,組織省級應急醫藥儲備調撥和保障,加強疫苗使用管理。
2.1.3.5 應急保障組:由糧食和儲備、藥品監督管理、財政等部門牽頭,提供應急救援資金及協助征用交通工具,負責協調組織調運應急救援設施,妥善安置受影響人群,維護應急現場安全和救援秩序,加強治安管理,維護社會穩定,負責出入境應急設備、物資通關保障工作。
2.1.3.6 宣傳報道組:由宣傳部門牽頭,藥品監督管理、衛生健康、通信管理等部門配合,涉外、涉港澳臺時包括外辦、臺辦、港澳辦等部門。根據現場指揮機構發布的信息,組織協調新聞媒體做好疫苗安全事件應急處置的新聞報道,積極引導輿論。
2.2 專家組
較大及以上級別疫苗安全事件發生后,省藥監局牽頭從省藥品專家庫中遴選相關專家成立省疫苗安全應急專家組。完善相關咨詢機制,為較大及以上級別疫苗安全事件應急工作提供技術支持。
2.3 技術支撐機構
省藥監局直屬單位或受委托單位依職責開展應急抽樣、檢驗檢測、數據和信息收集與分析工作。根據授權或委托,組織開展事件的性質、發展趨勢、危害影響等評估研判。省藥監局直屬單位應指定相關科室負責疫苗安全事件應急工作。
3 監測、預警、報告和評估
3.1 監測
疫苗管理部門依職責開展日常疫苗安全監督檢查、抽樣檢驗、風險監測、輿情監測等工作,收集、分析和研判可能導致疫苗安全事件的風險隱患信息,必要時向有關部門和地區通報,有關監管部門依法采取有效控制措施。
疫苗上市許可持有人、疫苗委托儲存配送企業應當依法落實疫苗安全主體責任,建立健全風險監測防控措施,定期開展自查,認真排查和消除疫苗安全風險隱患。疾病預防控制機構和預防接種單位加強疫苗接種規范管理,加強接種人員專業培訓,提升預防接種服務水平。出現疫苗安全事件隱患時,要立即報告當地藥品監管部門和相關業務監管部門。
3.1.1 報告責任主體
(1)發生疫苗安全突發事件的疾病預防控制機構、接種單位;
(2)AEFI(疑似預防接種異常反應)監測機構;
(3)各級藥品監督管理部門;
(4)其他單位和個人。
3.1.2 疫苗安全事件信息內容
(1)發生疑似疫苗預防接種異常反應,經組織調查懷疑與疫苗有關的信息;
(2)日常監督檢查和風險監測中發現的疫苗安全事件信息;
(3)上級領導對疫苗安全事件作出的批示;
(4)上級部門交辦或督辦的疫苗安全事件信息;
(5)國內外有關部門通報的疫苗安全事件信息;
(6)群眾投訴舉報反映的疫苗安全事件信息;
(7)屬于或可能形成疫苗安全事件的輿情信息;
(8)其他渠道獲取的疫苗安全事件信息。
3.2 預警
各級藥品監管、衛生健康等疫苗安全事件應急部門應發揮專家組和技術支撐機構作用,對疫苗安全事件相關危險因素進行分析,對可能危害公眾健康的風險因素、風險級別、影響范圍、緊急程度和可能存在的危害提出分析評估意見。可能發生疫苗安全事件或接收到有關信息,應通過指揮部辦公室發布疫苗風險預警或指導信息,通知下一級應急部門和可能發生事件單位采取針對性防范措施。同時,針對可能發生事件的特點、危害程度和發展態勢,指令應急處置隊伍和有關單位進入待命狀態,視情派出工作組進行現場督導,檢查預防性處置措施執行情況。
3.3 報告
3.3.1 報告程序和時限
(1)初報。疑似疫苗安全事件發生后,各地級以上市藥品監督管理部門要盡快掌握情況,及時上報突發事件信息。特別重大及重大級別疫苗安全事件,應在獲知相關信息后30分鐘內電話報告、1小時內書面報告;較大級別疫苗安全突發事件,應在獲知相關信息后6小時內書面報告省藥監局;其他突發事件可能涉及疫苗安全的,應在獲知相關信息后24小時內書面上報。
省藥監局應對接報的一般疫苗安全事件信息進行跟蹤和協調,對達到較大及以上級別疫苗安全事件,應及時向國家藥品監督管理局、省人民政府報告初步情況,并及時書面報告詳細情況。
(2)續報。初報后,各地級以上市藥品監督管理部門要加強相關情況的跟蹤核實,組織分析研判,根據事件發展、應急處置等情況,及時續報有關信息。特別重大及重大疫苗安全事件每天至少上報一次信息,在處置過程中取得重大進展或可確定關鍵性信息的,應在24小時內上報進展情況。
(3)終報。應于突發事件處置結束后7個工作日內上報。
(4)核報。接到要求核報的信息,事發地藥品監督管理部門要迅速核實,按時限要求反饋相關情況。原則上,對國家藥品監督管理局和省委、省政府要求核報的信息,需在20分鐘內電話反饋;明確要求上報書面信息的,需在50分鐘內上報。對省藥監局要求核報的信息,需在30分鐘內電話反饋;明確要求上報書面信息的,需在1小時內反饋。
3.3.2 報告內容和方式
向國家藥品監督管理局報告疫苗安全事件信息的,以《疫苗安全重大信息報告表》(附件2、3)形式報送,分為初報和續報。初報后,根據事件發展和應急處置等情況,及時續報。初報內容包括事件發生時間、地點、當前狀況、危害程度、先期處置、發展趨勢等。續報內容包括事件進展、后續應對措施、調查詳情、原因分析等。
向省人民政府報告疫苗安全事件信息的,以《疫苗安全突發事件信息報告》(附件4)形式報送。
事件信息報告一般采取傳真形式。報送信息時,可先通過電話、短信等形式先行報告事件主要情況,后續及時報送相關書面材料,報告時應確保信息核收無誤。涉密信息的報告按保密有關規定處理。
3.4 事件評估
疫苗安全事件發生后,藥品監督管理部門依法組織開展事件評估,初步判定是否為疫苗安全事件,并核定事件級別,將相關情況報同級指揮部,由指揮部向同級人民政府提出啟動應急響應建議。評估內容主要包括:
(1)可能導致的健康危害及涉及范圍,是否已造成健康危害后果及嚴重程度;
(2)事件影響范圍及嚴重程度;
(3)事件發展蔓延趨勢。
4 分級響應
4.1 I級響應
發生特別重大疫苗安全事件,按照國務院及國家疫苗管理部際聯席會議部署要求,在國家藥品監督管理局統一指揮下,省藥監局應及時請示省人民政府成立省應急指揮部,由省應急指揮部啟動I級響應,做好應急處置工作。
4.1.1 省應急指揮部收到國家藥品監督管理局通知或通報后,第一時間通知本行政區域內的各級藥品監督管理部門和衛生健康部門、疾病預防控制機構、相關疫苗經營使用單位立即停止采購、配送和使用涉事疫苗;組織對涉事疫苗進行就地封存、核查采購和配送渠道、追蹤流向并進行匯總統計;對本行政區域內相關疫苗不良事件進行統計。
4.1.2 事發地在本省行政區域內的,省藥監局協調相關單位,按照國家藥品監督管理局的部署要求落實工作;協調衛生健康部門對病人開展醫療救治;依法對本行政區域內的涉事疫苗采取緊急控制措施。
4.2 Ⅱ級響應
發生重大疫苗安全事件,在國家藥品監督管理局統一指揮下,省藥監局應及時請示省人民政府成立省應急指揮部,由省應急指揮部啟動Ⅱ級響應,立即按程序開展處置工作。
4.2.1 省應急指揮部收到國家藥品監督管理局通知或通報后,第一時間通知本行政區域內的各級藥品監督管理部門和衛生健康部門、省級藥品集中采購平臺、疾病預防控制機構、相關疫苗配送企業、接種單位立即停止采購、配送和使用涉事疫苗;組織對涉事疫苗進行就地封存、核查疫苗采購和配送渠道、追蹤流向并進行匯總統計;對本行政區域內相關疫苗不良事件進行統計。
4.2.2 事發地在本省行政區域內的,省藥監局協調相關單位,按照國家藥品監督管理局的部署和要求落實工作;協調衛生健康部門對病人開展醫療救治;依法對本行政區域內的涉事疫苗采取緊急控制措施。
4.3 Ⅲ級響應
發生較大疫苗安全事件,省藥監局應及時請示省人民政府成立省應急指揮部,由省應急指揮部啟動Ⅲ級響應。
4.3.1 省應急指揮部辦公室及時將有關情況報告國家藥品監督管理局、省人民政府,并及時續報有關情況。
4.3.2 省應急指揮部各成員單位和現場指揮機構每日將工作信息報省應急指揮部辦公室,重大緊急情況應即時報送。省應急指揮部辦公室每日編發《疫苗安全突發事件信息報告》,報送國家藥品監督管理局及省委、省政府,分送省應急指揮部各成員單位。
4.3.3 省應急指揮部定期召開會議,通報工作進展情況,研究部署應急處置工作重大事項。
4.3.4 根據患者救治情況,醫療救治組協調省衛生健康委派出省級醫療隊,趕赴事發地指導醫療救治工作。
4.3.5 根據事件情況,派出工作組、專家組到事發地指導處置;省應急指揮部負責人視情趕赴事發地現場指揮。
4.3.6 對事發地在我省、涉事疫苗上市許可持有人在外省的,省藥監局及時通報涉事疫苗上市許可持有人所在地的省藥品監督管理部門并提出應急處置要求。
4.3.7 危害控制組核實涉事疫苗的品種及生產批號,指導疾病預防控制機構、疫苗配送企業和接種單位依法采取就地封存、核查疫苗采購和配送渠道、追蹤流向及匯總統計等緊急控制措施;組織對相關疫苗進行抽樣送檢。
4.3.8 根據調查進展情況,事件調查組適時組織召開專家組會議,對事件性質、原因進行研判,作出研判結論。
4.3.9 新聞宣傳組及時向社會發布警示信息,設立并對外公布咨詢電話;制訂新聞報道方案,及時、客觀、準確地發布事件信息;密切關注社會及網絡輿情,做好輿論引導工作。
4.3.10 密切關注社會動態,做好疫苗接種者親屬安撫、信訪接訪等工作,確保社會穩定。
4.3.11 地級以上市藥品監督管理部門采取以下措施:
事發地藥品監督管理部門收到省藥監局通知或通報后,第一時間通知本行政區域內的各級藥品監督管理部門、疾病預防控制機構、疫苗配送企業和接種單位;協調相關部門對事件進行現場核實,包括發生的時間、地點,疫苗的名稱和生產批號,不良事件表現,事件涉及的病例數和死亡病例數;協調衛生健康部門對病人開展醫療救治;組織對疫苗的生產、配送、使用進行現場調查;依法對本行政區域內的涉事疫苗采取緊急控制措施,組織對涉事疫苗進行就地封存、核查疫苗采購和配送渠道、流向追蹤并進行匯總統計;相關信息及時報告省藥監局。
疫苗上市許可持有人所在地藥品監督管理部門協助組織對相關藥品的生產、流通環節開展現場調查;監督企業召回涉事疫苗;按照省藥監局要求,組織對疫苗上市許可持有人的涉事疫苗留樣進行抽樣送檢。相關信息及時報告省藥監局。
4.4 IV級響應
發生一般疫苗安全事件,事發地市級藥品監督管理部門應及時請示市人民政府成立市級應急指揮部,啟動Ⅳ級響應,并向上逐級報告事件處置情況,省藥監局對事件進行密切跟蹤并對處置給予指導和支持。
4.4.1 市應急指揮部及時將有關情況報告省人民政府、省藥監局,并及時續報有關情況。
4.4.2 市應急指揮部各成員單位、各工作組于每日將工作信息報綜合協調組,重大緊急情況應即時報送。綜合協調組每日編發《疫苗安全突發事件信息報告》,報送省委、省政府及省藥監局,分送市指揮部各成員單位。
4.4.3 市應急指揮部定期召開會議,通報工作進展情況,研究部署應急處置工作重大事項。
4.4.4 根據患者救治情況,醫療救治組協調派出醫療專家趕赴事發地指導醫療救治工作。
4.4.5 根據事件情況,派出事件調查組、專家組到事發地指導處置;應急指揮部負責人視情趕赴事發地現場指揮。
4.4.6 對事發地在我省、涉事疫苗上市許可持有人在外省的,省藥監局及時通報涉事疫苗上市許可持有人所在地的省藥品監督管理部門并提出應急處置要求。
4.4.7 危害控制組核實涉事疫苗的品種及生產批號,指導相關部門、醫療機構和生產經營單位依法采取封存、溯源、流向追蹤等緊急控制措施;組織對相關疫苗進行抽樣送檢。
4.4.8 根據調查進展情況,事件調查組適時組織召開專家組會議,對事件性質、原因進行研判,作出研判結論。
4.4.9 新聞宣傳組及時向社會發布警示信息,設立并對外公布咨詢電話;制訂新聞報道方案,及時、客觀、準確地發布事件信息;密切關注社會及網絡輿情,做好輿論引導工作。
4.4.10 密切關注社會動態,做好疫苗接種者親屬安撫、信訪接訪等工作,確保社會穩定。
4.5 響應結束
事件原因調查清楚、安全隱患或相關危害因素得到消除或處置結束后,由宣布啟動應急響應的指揮部宣布應急響應結束,解除應急狀態。上級應急指揮部要與下級應急指揮部做好各項工作交接,負責指導下級應急指揮部做好后續工作。
4.6 信息發布
4.6.1 發布原則
堅持實事求是、及時準確、科學公正的原則。
4.6.2 發布要求
Ⅰ級響應由國務院以及國家疫苗管理部際聯席會議統籌發布相關信息。
Ⅱ級響應由國家藥品監督管理局發布相關信息。
Ⅲ級響應、Ⅳ級響應由宣布啟動應急響應的指揮部按預案要求發布相關信息。
未經授權,其他單位及個人無權發布疫苗安全事件信息。
4.6.3 發布形式
信息發布包括授權發布、組織報道、接受記者采訪、舉行新聞發布會、重點新聞網站或政府網站報道等形式。
5 風險溝通
5.1 溝通目的
回應社會關切,加強正面引導,避免謠言傳播,營造良好的輿論環境。
5.2 溝通原則
遵循積極準備、及時主動、信息真實、口徑一致、注重關切的基本原則。
5.3 溝通方式
I級響應按照國務院及國家疫苗管理部際聯席會議要求,國家藥品監督管理局做好相應風險溝通;Ⅱ級響應由國家藥品監督管理局指定專人對外進行風險溝通;Ⅲ級、Ⅳ級響應分別按照省人民政府和各地級以上市人民政府的預案要求對外進行風險溝通。溝通方式包括新聞發布會、電視訪談、書面采訪等。
6 后期處置
6.1 事件評估
各級指揮部辦公室按規定及時對疫苗安全事件做出客觀、真實、全面的調查評估,包括事件的起因、性質、影響、后果、責任等基本情況,事件結論及風險評估情況。
6.2 工作總結
疫苗安全事件應急處置結束后,各級指揮部要及時對事件發生的經過、采取的主要措施、處置工作情況、原因分析、主要做法進行總結,并提出改進措施。
6.3 善后與恢復
各級指揮部根據疫苗安全事件危害程度及造成的損失,提出善后處理意見,并報同級人民政府批準。事發地人民政府負責組織善后處置工作,包括受害及受影響人員的處置、慰問、醫療救治、賠(補)償、征用物資和救援費用補償等事項,盡快消除影響,恢復生產經營秩序,確保社會穩定。
7 保障措施
7.1 信息保障
各級疫苗安全事件信息監測機構要建立健全信息收集、報送體系,密切關注苗頭性、傾向性問題,確保事件發生時信息報送準確、及時。發現發布不實信息、散布謠言等情況,應及時通報相關部門。
7.2 人員及技術保障
各級藥品監督管理、衛生健康部門要加強應急處置能力建設,提升快速應對能力和技術水平。健全專家隊伍,為事件調查、風險評估等相關技術工作提供人才保障。
7.3 物質和經費保障
疫苗安全事件應急處置所需設施、設備和物質的儲備與調用應當得到保障。疫苗安全事件應急處置、產品抽樣及檢驗等所需經費應當列入年度財政預算,保障應急資金。
7.4 應急演練
省藥監局、衛生健康委牽頭定期組織重大疫苗安全事件應急演練,不斷完善應急預案。各級藥品監督管理、衛生健康部門每年要有計劃地組織相關人員進行疫苗安全應急管理培訓。
7.5 應急宣傳
通過廣播、電視、網絡等多種形式,廣泛宣傳疫苗安全應急管理法律法規和相關常識,增強公眾的社會責任感和自我保護能力。
8 預案實施
(1)本預案由省人民政府組織制定,由省藥監局負責解釋,并根據相關法律法規和政策規定,以及實施過程中發現的問題及時進行修訂。
(2)本預案自發布之日起施行,試行期2年。
附件:1.疫苗安全事件分級標準和響應級別
2.疫苗安全重大信息報告表(初報)
3.疫苗安全重大信息報告表(續報)
4.疫苗安全突發事件信息報告
5.較大疫苗安全事件應急處置流程
6.一般疫苗安全事件應急處置流程





