
廣東省人民政府關于復制推廣中國(廣東)
自由貿易試驗區第六批改革創新經驗的通知
粵府函〔2020〕77號
各地級以上市人民政府,省政府各部門、各直屬機構:
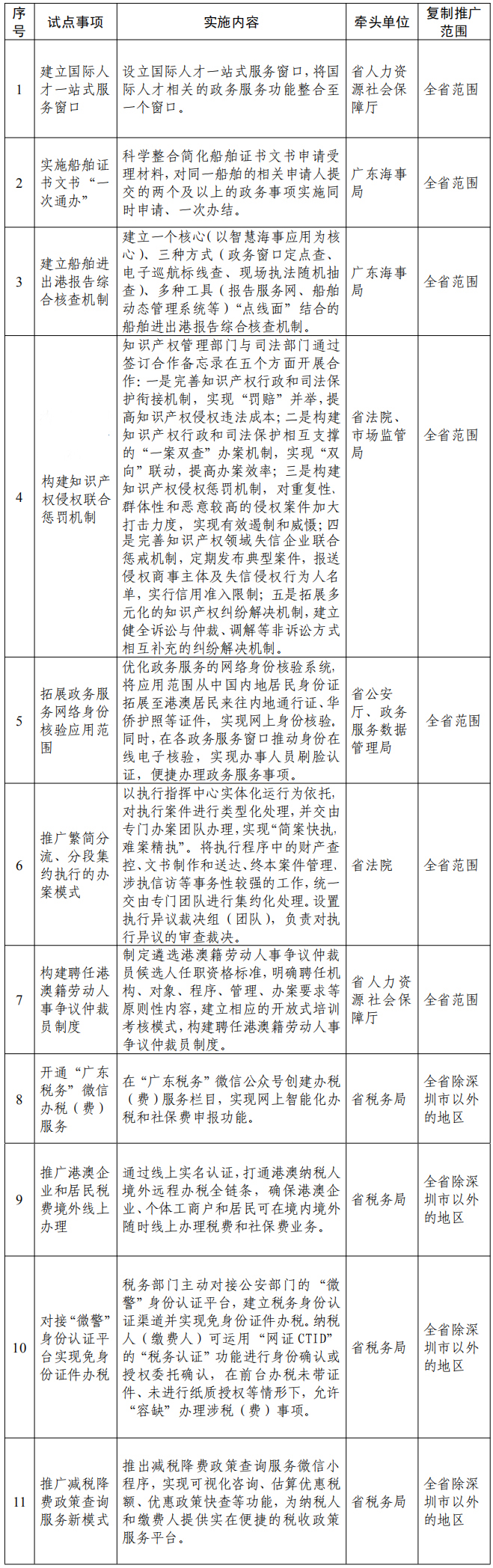
在省有關單位和廣州、深圳、珠海市政府積極推動下,中國(廣東)自由貿易試驗區(以下簡稱廣東自貿試驗區)在投資便利化、貿易便利化、政府職能轉變、法治建設等領域先行先試,積極探索,總結形成了可復制推廣的第六批共11項改革創新經驗。現就做好復制推廣工作有關事項通知如下:
一、復制推廣內容
(一)在全省范圍內復制推廣的改革事項(7項)。
1.投資便利化領域(1項):建立國際人才一站式服務窗口。
2.貿易便利化領域(2項):實施船舶證書文書“一次通辦”、建立船舶進出港報告綜合核查機制。
3.轉變政府職能領域(2項):構建知識產權侵權聯合懲罰機制、拓展政務服務網絡身份核驗應用范圍。
4.法治建設領域(2項):推廣繁簡分流、分段集約執行的辦案模式,構建聘任港澳籍勞動人事爭議仲裁員制度。
(二)在全省相關范圍內復制推廣的改革事項(4項)。
在全省除深圳市以外的地區復制推廣(4項):開通“廣東稅務”微信辦稅(費)服務、推廣港澳企業和居民稅費境外線上辦理、對接“微警”身份認證平臺實現免身份證件辦稅、推廣減稅降費政策查詢服務新模式。
二、工作要求
(一)加強組織實施。各地、各有關單位要高度重視廣東自貿試驗區改革創新經驗復制推廣工作,各牽頭單位要抓緊制訂相應的工作方案,結合各地實際分類指導,有序推進。省商務廳(自貿辦)要加強統籌指導,積極協調解決復制推廣過程中遇到的困難和問題。
(二)加強宣傳解讀。各地、各有關單位要加大宣傳力度,以舉辦政策宣講會、發布操作指引、開展培訓等多種方式,認真做好政策宣傳解讀工作,引導市場主體用足用好相關政策。
(三)加強督促檢查。各地、各有關單位要加強對本地、本單位復制推廣工作的督促檢查,定期將工作進展情況報送省商務廳(自貿辦)。省商務廳(自貿辦)要牽頭做好改革創新經驗復制推廣工作的評估檢查,適時將有關工作情況報告省政府;要會同廣州、深圳、珠海市政府積極推進廣東自貿試驗區的體制機制創新,加快探索形成更多可復制推廣的改革創新成果。
附件:中國(廣東)自由貿易試驗區第六批可復制推廣改革創新經驗任務分工表
廣東省人民政府
2020年5月8日
附件
中國(廣東)自由貿易試驗區第六批可復制
推廣改革創新經驗任務分工表
