
廣東省人民政府關于印發《廣東省政府投資
省屬非經營性項目建設管理辦法》的通知
粵府〔2022〕12號
省政府各部門、各直屬機構:
現將《廣東省政府投資省屬非經營性項目建設管理辦法》印發給你們,請認真貫徹執行。執行中遇到的問題,請徑向省發展改革委反映。
廣東省人民政府
2022年2月28日
廣東省政府投資省屬非經營性項目
建設管理辦法
第一章 總則
第一條 為規范省政府投資省屬非經營性項目建設管理,提高項目建設管理專業化水平和投資效益,根據《政府投資條例》(國務院令第712號)等相關法律法規和規章制度,結合我省實際,制定本辦法。
第二條 省政府以預算安排的資金為主要來源,投資新建、改建、擴建、維修改造的省屬非經營性項目(以下統稱項目),適用本辦法,項目主要包括:
(一)黨的機關、人大機關、行政機關、政協機關、審判機關、檢察機關,各民主黨派和工商聯,參照公務員法管理的人民團體、群眾團體、事業單位的辦公用房和業務用房及其相關設施項目;
(二)科技、教育、文化、衛生、體育、民政等社會事業項目和農林水利、交通、能源、生態環境保護等公共領域的項目;
(三)省政府確定的其他公共領域的項目。
第三條 按建設主體劃分,項目建設管理模式分為集中建設管理和自行組織建設。
對項目使用單位缺乏項目建設管理能力的項目,原則上采用集中建設管理模式;對項目使用單位具備一定的項目建設管理能力或情況特殊的項目,可以采用自行組織建設模式。
基于業務需要,前款規定兩種建設管理模式的項目,經批準也可以通過招標等方式選擇市場化代建單位,承擔項目建設的管理工作。
第四條 本辦法所稱項目建設單位是指按照基本建設管理程序,承擔項目建設管理主體責任,執行基本建設計劃,組織、督促項目建設工作,支配、使用項目建設投資的單位。
省政府明確省重點公共建設項目管理機構,代表省政府或項目使用單位,作為采用集中建設管理模式的項目建設單位。采用自行組織建設模式的,項目使用單位為項目建設單位。
本辦法所稱參建單位是指勘察、設計、施工、監理、設備材料供應、工程咨詢、檢驗檢測等參與項目建設并承擔特定法律責任的單位。
項目建設管理應當遵循科學決策、高效專業、權責明晰、公開透明的原則,充分發揮各方優勢和積極性。
第五條 對采用集中建設管理模式的項目,由省重點公共建設項目管理機構履行項目建設管理職責,負責組織項目勘察、設計、施工、監理及與工程建設相關的重要設備、材料采購等方面的招標工作,對項目建設過程進行管理,嚴格控制項目投資、質量、安全和工期進度,項目竣工驗收合格后移交項目使用單位。
第六條 對項目使用單位具備一定的項目建設管理能力,或有下列情形之一的項目,可以由本單位根據國家和省有關法律法規及規章制度自行組織建設:
(一)總投資不足5000萬元或省級及中央財政性資金占總投資比例低于50%的項目;
(二)農林水利、生態環境保護、政府還貸高速公路、內河航道建設、信息化、房屋建筑工程維修改造、安防及安全警戒設施等領域項目;
(三)醫療設備、實驗室裝備、實訓設備、應急救援設備等專業性較強的設備購置;
(四)涉及國家安全和國家秘密的項目;
(五)省政府明確采用自行組織建設模式的其他項目。
前款所稱項目使用單位具備一定的項目建設管理能力,是指項目使用單位內設有專門基建管理部門,配備5名或以上與項目建設要求相適應的技術、經濟等方面專業人員。
對符合自行組織建設范圍的項目,在保持項目完整性、連續性的前提下,項目使用單位可以將項目全部或部分建設內容按程序交由省重點公共建設項目管理機構組織建設實施。
第七條 本辦法第三條所稱市場化代建單位,是指按照約定代行項目建設單位建設管理職責的市場化、專業化機構。市場化代建單位由項目建設單位依法通過招標等方式選擇產生,對項目建設單位負責。市場化代建單位應當具備以下基本條件:
(一)具有法人資格,具備獨立履約能力;
(二)具有相應的建設管理組織機構和項目管理能力;
(三)具有與項目建設要求相適應的技術、造價、財務和管理等方面的專業人員,并具有從事同類項目建設管理的經驗;
(四)具有良好的資信水平,近三年內無不良信用記錄;
(五)法律法規和規章制度規定的其他條件。
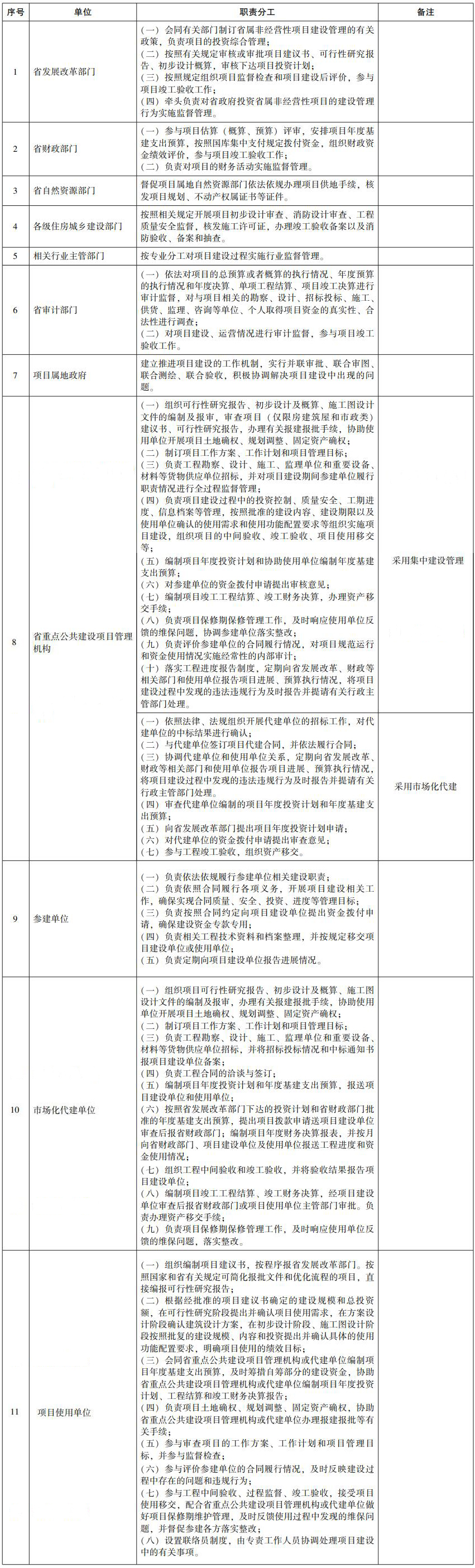
第八條 省發展改革部門依照本辦法和省政府有關規定,履行項目投資綜合管理職責。
省財政、自然資源、住房城鄉建設、審計等有關部門和項目屬地政府,按照省政府和本辦法規定的職責分工,履行相應的項目管理監督職責。
項目建設單位、項目使用單位、市場化代建單位、參建單位按照本辦法和有關法律法規、規章制度,在項目實施過程中履行相應工作職責。
具體職責分工詳見本辦法附件。
第九條 建立項目分級協調工作機制,統籌推進項目建設。項目建設單位應當壓實主體責任,主動協調解決項目推進中的重點難點問題,省重點公共建設項目管理機構、項目使用單位應當全程參與項目前期工作,組建項目建設工作領導小組,協同推進項目全過程建設管理。項目行業主管部門應當履行指導、協調和監督職責,對項目建設單位難以協調解決的事項,項目行業主管部門應當牽頭召集相關部門和項目所在地政府協調。對行業主管部門難以協調解決的復雜事項,項目行業主管部門或省重點公共建設項目管理機構應當主動提請省政府協調。
第十條 省發展改革部門和有關行業主管部門應當建立完善項目審查機制,明確審查主體和程序,充分發揮行業管理部門、省重點公共建設項目管理機構的技術力量和優勢,加強技術審查,從嚴審核把關,提高項目前期工作質量。
第十一條 項目建設單位應當優化項目建設組織模式,帶頭推行工程總承包、全過程工程咨詢,對投資規模較大、技術方案復雜、功能綜合的項目,應當優先采用工程總承包和工程全過程咨詢。提倡采用建筑信息模型(BIM)、裝配式建筑、綠色建筑等新技術、新工藝,爭創國家、省級優質工程。
第二章 項目投資決策
第十二條 項目應當履行項目建議書、可行性研究報告、初步設計審批程序,按照管理權限和有關規定程序報批,相關文件應當達到規定的深度要求。
第十三條 省委、省政府決策建設的項目,以及經國務院及其有關部門、省政府批準的相關規劃中已明確的項目,可直接報批可行性研究報告。估算總投資不足5000萬元的項目,項目建議書與可行性研究報告可以合并報批。建設內容單一、技術方案簡單,總投資1000萬元以下的項目,以及建設內容以設備購置、房屋及其他建筑物購置為主并附有部分建筑安裝工程的項目,可直接報批初步設計概算。
對總投資額400萬元以下的裝修、修繕項目,由項目建設單位按內部事項管理。
第十四條 項目使用單位應當根據本辦法第三至七條有關規定,會同省重點公共建設項目管理機構提出項目建設管理模式建議,納入項目建議書或可行性研究報告、初步設計概算的論證內容。
第十五條 擬采用集中建設管理模式的項目,項目使用單位負責提出項目需求,組織編制項目建議書或可行性研究報告。其中,項目使用單位為省直部門下屬機構或二級預算單位的,應當先報其主管部門審核同意。項目建議書或可行性研究報告經批準后,省重點公共建設項目管理機構負責辦理后續階段編報工作,項目使用單位應當予以協助。
采用自行組織建設模式的項目,本單位負責項目建議書、可行性研究報告、初步設計及概算編報工作。
第十六條 對采用集中建設管理、自行組織建設模式的房屋建筑和市政工程類項目,項目使用單位在組織編制項目建議書或可行性研究報告過程中,應當主動與省重點公共建設項目管理機構銜接,及時提請省重點公共建設項目管理機構從下列方面對項目進行審查:
(一)項目技術可行性和合理性;
(二)項目涉及的規劃、土地、消防、人防、市政公用基礎設施配套等建設條件落實情況。
項目使用單位應當根據省重點公共建設項目管理機構提出的審查意見,完善項目建議書或可行性研究報告。省重點公共建設項目管理機構應當制定審查工作細則,明確審查具體內容、審查標準和審查要點等。
交通、水利、能源等領域的項目前期論證審查,仍按現行規定執行。
第十七條 項目建議書或可行性研究報告編制完成后,由項目使用單位按規定程序申報。由省發展改革部門負責審批的項目,其項目建議書或可行性研究報告由省發展改革部門會同財政部門核報省政府批準。
第十八條 省發展改革部門在項目建議書或可行性研究報告批復中,應當對項目建設管理模式予以明確,包括是否實行市場化代建等內容,同時抄送省紀委監委和省財政廳、審計廳。
第十九條 初步設計概算應全面、準確反映項目初步設計提出的建設內容、建設規模、建設標準。初步設計概算一般不得超過可行性研究報告批準的投資估算。確需超過的,超出部分在估算總投資10%以內的,由項目建設單位逐項說明超出估算總投資的必要性和核算依據,落實建設資金來源后,報原審批部門據實審核批準。其中,采用集中建設管理模式的項目,應先經項目使用單位確認同意。超出部分在估算總投資10%以上的,應當修改初步設計或者重新編制可行性研究報告,并按照規定程序報批。
由省發展改革部門負責審批的項目,其初步設計概算按規定權限和程序報省發展改革部門或省有關部門核定。
第二十條 項目建設投資原則上不得超過經核定的投資概算。經省發展改革部門負責核定概算的項目,符合下列情形之一的,原核定概算不能滿足項目實際需要,且使用預備費不能解決,項目建設單位經嚴格審查后按程序向省發展改革部門提出概算調整申請:
(一)因國家建設標準、建設規范等政策調整,導致投資增加較大;
(二)因地質條件發生重大變化;
(三)因項目建設期間主要材料價格大幅上漲;
(四)因自然災害等不可抗力因素導致項目建設條件發生重大變化。
對采用集中建設管理模式的項目申請概算調整的,應當由省重點公共建設項目管理機構會項目使用單位提出。省發展改革部門委托第三方機構對概算調整申請報告進行評估并出具評估意見,會同省財政等部門審核并落實建設資金來源后,按規定程序核定調整概算。因概算調整需增加的投資,原則上優先在項目使用單位及其主管部門資金中解決。
第三章 項目組織實施
第二十一條 省重點公共建設項目管理機構或市場化代建單位可代表省政府或項目使用單位,以項目建設單位的名義直接申辦不涉及產權的行政審批和技術審查事項。
項目開工后,項目建設單位應當按照批準的建設地點、建設內容和建設規模實施,擬變更建設地點或者擬對建設規模、建設內容等作出較大變更的,應當按照規定程序報批。
第二十二條 項目工程造價應當遵循投資估算控制概算、概算控制預算、預算控制結算的原則,實行建設工程全過程造價管理。
第二十三條 項目建設單位應當根據國家和省有關法律法規及規章制度、核準的項目招標方式,選定勘察、設計、施工、監理等單位和重要設備、材料等貨物供應單位。
第二十四條 對采用集中建設管理模式的項目,省重點公共建設項目管理機構應當在廣東省數字政府改革建設總體框架下,運用信息化技術實現項目信息資源共享、協同工作,提高項目建設管理水平。
第二十五條 項目建設單位應當監督指導參建單位科學合理做好項目質量、安全、投資及工期管理,確保項目按期保質交付使用。
第二十六條 項目建成后,項目建設單位應當按照有關規定組織竣工驗收,竣工驗收合格后,及時交付使用,并按規定向省財政部門或項目使用單位主管部門申請辦理項目工程結算和竣工財務決算。對采用集中建設管理模式的項目,省發展改革、財政、審計部門參與項目建設單位組織的竣工驗收工作。
第二十七條 采用集中建設管理模式的項目,自竣工財務決算批復、完成資金清算之日起,省重點公共建設項目管理機構應當在1個月內,按照省財政部門或項目使用單位主管部門批準的資產價值向項目使用單位辦理資產移交手續。
省重點公共建設項目管理機構應當按照國家有關規定加強項目檔案管理,將項目審批和實施過程中的有關文件、資料存檔,在向項目使用單位辦理資產移交手續時,一并將有關檔案向項目使用單位和有關部門移交。
第二十八條 采用集中建設管理模式的項目交付使用后,項目使用單位負責項目日常維護管理工作,省重點公共建設項目管理機構在質保期內負責因建設原因造成的項目質量問題保修管理工作。
第二十九條 省發展改革部門應當按照國家有關規定選擇有代表性的已建成項目,委托第三方機構進行后評價。
第四章 項目資金管理
第三十條 項目財務管理及項目建設管理費的計提、使用應當嚴格按照國家和省有關基本建設財務管理規定執行。
第三十一條 項目審批手續完成后,省發展改革部門負責將項目納入省級政府投資計劃,省財政部門負責落實項目建設資金來源,并安排預算。項目建設單位根據工作進度和資金需求,提出年度省級政府投資計劃建議報省發展改革部門審定,抄送項目使用單位。
項目使用單位單獨或會同省重點公共建設項目管理機構按規定編報部門預算,并按要求做好信息公開等相關工作。
第三十二條 項目資金來源安排有自籌資金和中央財政資金的,自籌資金由項目使用單位按照項目推進計劃籌措到位。對采用集中建設管理模式的項目,由項目使用單位授權省重點公共建設項目管理機構統一辦理支付。
第三十三條 對市場化代建單位組織建設的項目,項目建設單位應當在投資概算中安排一定比例的費用用于支付市場化代建單位服務費,計取標準和使用管理按照國家和省有關規定執行。
第五章 監督要求與責任追究
第三十四條 項目建設單位應當通過廣東省投資項目在線審批監管平臺報送項目開工建設、建設進度、竣工的基本信息。
第三十五條 省發展改革部門牽頭負責對項目的建設管理行為實施監督管理。其他對項目負有監督職責的有關部門,按照省政府和本辦法規定的職責分工,履行相應的監督管理職責。
具體監督管理職責詳見本辦法附件。
第三十六條 項目建設單位未按規定開展招標工作的,由有關行政監督部門按照國家和省有關法律法規及規章制度進行處罰,省發展改革部門可暫停下達投資計劃,省財政部門可暫停撥付項目資金。
第三十七條 項目建設單位不依法依規履行職責的,由其上級行政機關責令改正;造成項目投資失控、存在安全隱患、嚴重超工期等后果的,或未經批準擅自調整建設規模、投資、內容和標準的,對直接負責單位的主要責任人和其他直接責任人依照有關規定給予追責問責;構成犯罪的,依法追究刑事責任。
第三十八條 項目建設單位工作人員與項目參建單位等串通,弄虛作假謀取不正當利益或降低工程質量等損害國家利益的,依法依規追究相關單位和責任人責任;構成犯罪的,依法追究刑事責任。
第三十九條 項目行業主管部門應當建立履約誠信評價體系,對市場化代建單位或項目參建單位的履約誠信情況及服務態度等進行評價,建立守信激勵、失信懲戒機制。
第六章 附則
第四十條 本辦法自發布之日起施行,有效期5年。《廣東省政府投資省屬非經營性項目代建管理辦法(試行)》(粵府〔2016〕36號)同時廢止。
第四十一條 本辦法施行之日前已明確實行代建的項目,按原規定執行。
第四十二條 法律法規和規章制度對項目建設管理另有規定的,從其規定。省以下各級政府可參照本辦法規定,制定本地區政府投資非經營性項目的管理辦法。
附件:省政府投資省屬非經營性項目建設管理職責分工表
附件
省政府投資省屬非經營性項目建設管理職責分工表
